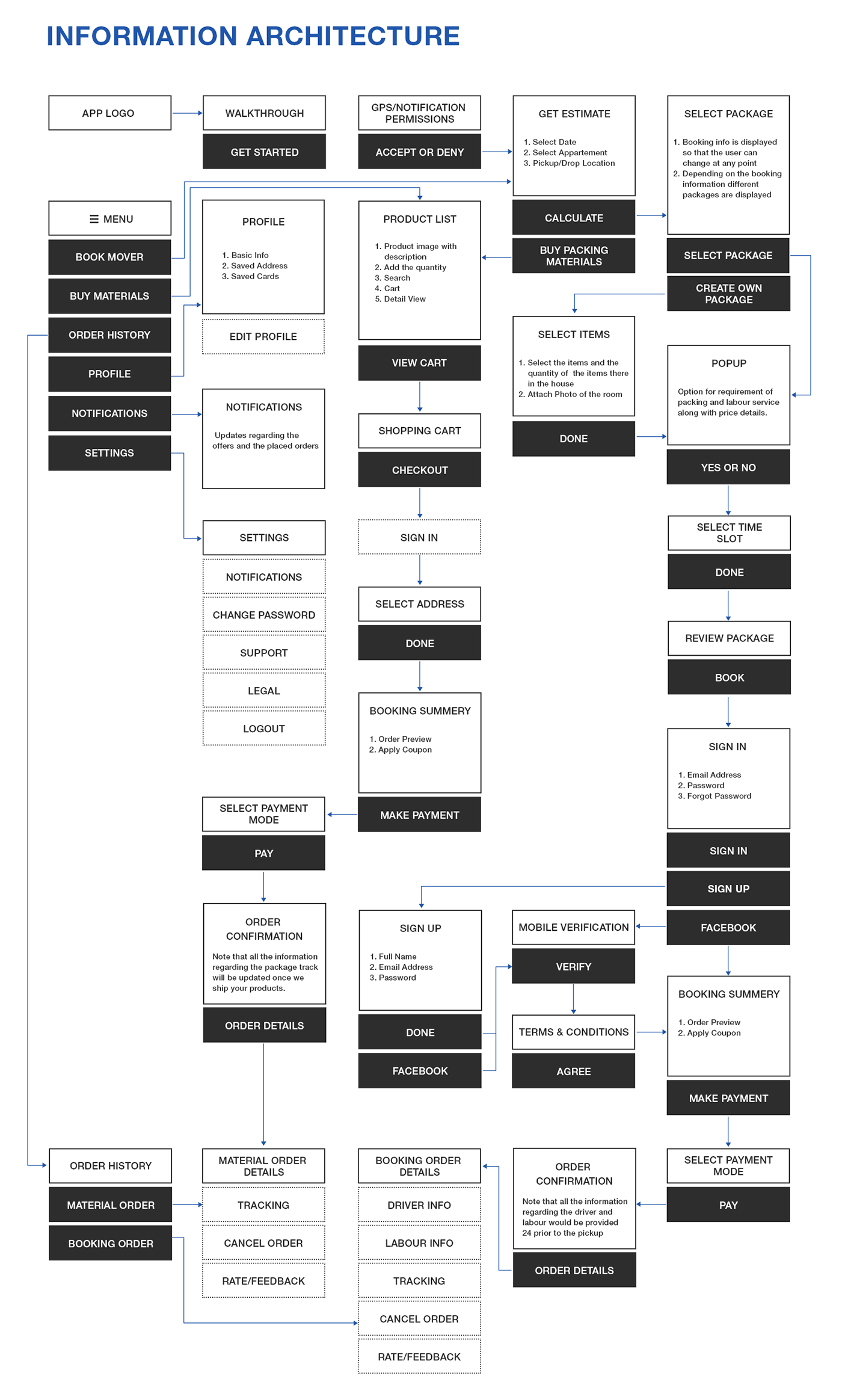
Moverspackers App Wireframes
Project Highlights
Project Name - Moverspackers
Client Name - Sherrill Harriss
Tools - Axure RP , Sketch
Project Name - Moverspackers
Client Name - Sherrill Harriss
Tools - Axure RP , Sketch